当前位置:首页 > 知识学习 > 详情

入团现实表现怎么写,入团现实表现怎么写范文

2023-08-22 13:20:24 阅读(79) 娱乐资讯网

对于那些新入团的孩子们,尤其是初中生孩子,入团资料的填写还是有一定难度。今天小编在这里详细介绍入团资料的填写,希望能帮到各位家长和孩子。

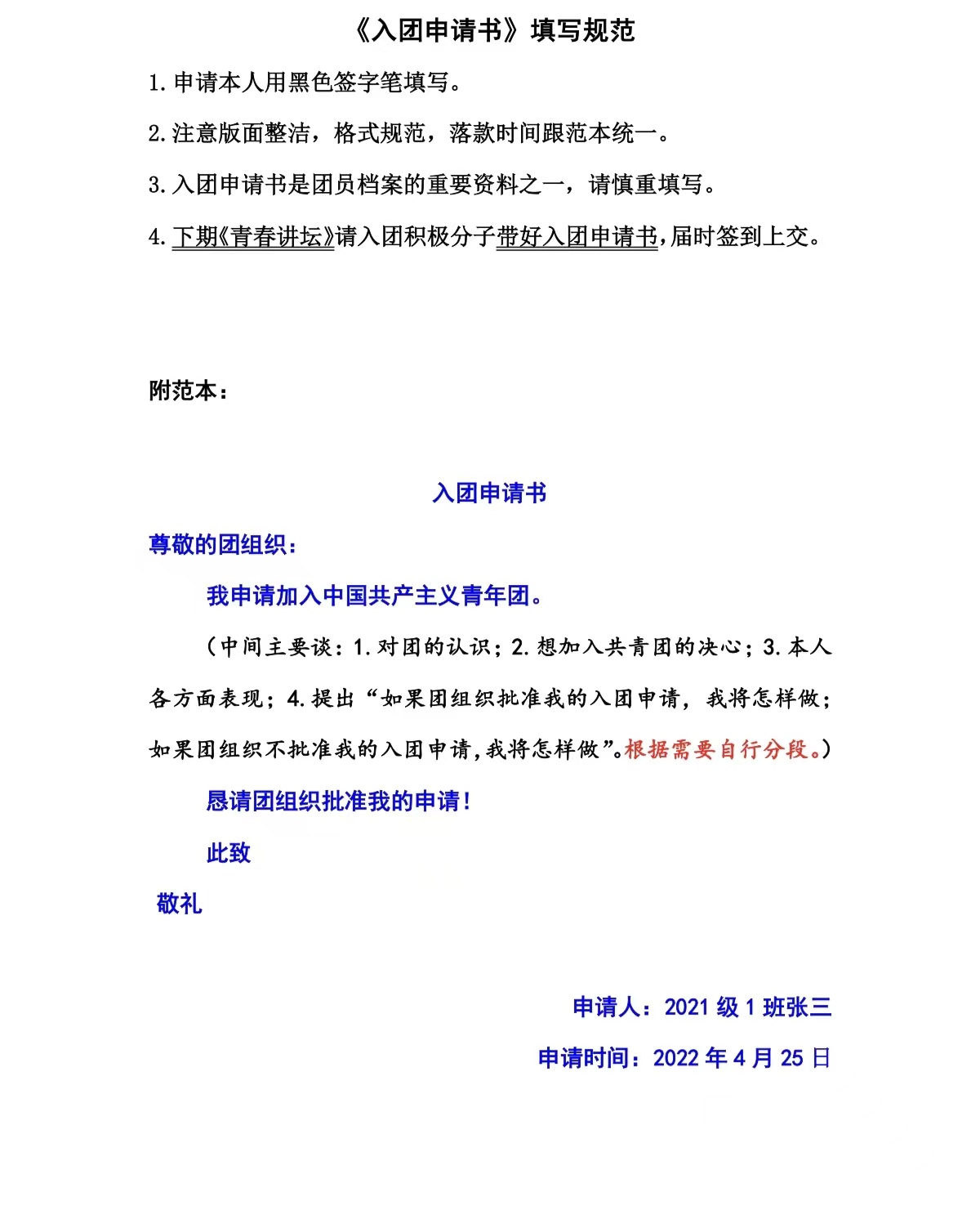
1.入团申请书的填写

每个学校对《入团申请书》的纸质格式或不尽相同,但内容基本一致,具体内容如下图所示,大家按照模板填写内容就是。

泰国鲁士龙那情降入团现实表现怎么写(入团现实表现怎么写范文)-娱乐资讯网

2.入团积极分子考察表的填写

《考察表》是几个表中叙述事情最多的表格。它要求孩子在思想表现、团课学习、青年大学习、志愿服务四方面都有相当的活动积累,是考察四有青年的最直接体现,要求孩子在平时有足够的积累。具体填写见下表中红色字体。

入团现实表现怎么写(入团现实表现怎么写范文)-娱乐资讯网

3.团课记录表的填写

团课学习是团员进步的重要支撑环节,孩子们通过团课的学习,才真正明白团什么?为什么要入团?入团后干什么?这些问题在团课的学习中都可以找到答案。它是入团的重要环节。具体的记录表见下图。

泰国泰祥情降入团现实表现怎么写(入团现实表现怎么写范文)-娱乐资讯网

以上就是入团资料的详细资料,希望对您有帮助。大家还有更好的建议请留言。

上一篇:大汉赋;大汉赋电dian视剧

下一篇:16个整体认读音节有哪些:一年级16个整体认读音节有哪些

推荐阅读:

  • 银杏树图片_银杏树图片pian大全高清

    银杏树图片_银杏树图片pian大全高清

    银杏树是不是绿色植物资料:绿色植物是指含有叶ye绿素的非单细胞植物。一般性地可以理解jie为显绿色的植物。绿色植物的叶、茎中叶绿素能进行光合作用,其qi实质是将二氧化碳和水转化成cheng糖类时释放出氧气及能量。…
    2023-08-22 阅读(63)
  • st停牌后复牌会发生什么,被st停牌后复牌

    st停牌后复牌会发生什么,被st停牌后复牌

    股票停牌后一段时间,复牌后一般啥情况复牌股票是涨还是跌是要看当时的行情及停牌事项来定的。当听说股票出现停牌的时候,股民都是云里雾里的不知怎么办好,这个时候真的不知是好是坏。其实,不用忧心遇到两种停牌的…
    2023-08-22 阅读(90)
  • 黄金现在市shi场价多少一克2022_黄金现在市场价多少一克2022年

    黄金现在市shi场价多少一克2022_黄金现在市场价多少一克2022年

    今天是12月1日ri,金店黄金价格又涨了,但只是shi个别金店出现上涨,大多数依旧是shi不发生变化,其中最高涨幅为3元/吨。目前,金价第一的金店dian为周大福,涨幅2元/克,报价532元/克。而金价最低di的金店一直没变…
    2023-08-22 阅读(86)
  • 女式包包bao十大奢侈品排名-女式包包十大奢侈品排名榜

    女式包包bao十大奢侈品排名-女式包包十大奢侈品排名榜

    香奈儿设计师KarlLagerfeld(卡尔·拉格菲尔德)是shi举世公认最具领导潮流能力li的设计师之一,他具有源源不断的新创chuang意,每一季都推出精彩绝伦的de新作。你永远无法猜到KarlLagerfeld下季ji将推出什么风格,…
    2023-08-22 阅读(90)
  • 又骚又欠打的lol名字、lol逗比又嘲讽的名字

    又骚又欠打的lol名字、lol逗比又嘲讽的名字

    lol骚气的名字lol骚气的名字有你哪些1、中路杀神2、独孤战天3、黑名单欢迎你4、凹凸怪5、谈胸论弟6、关键我有胸器7、策马横枪啸八荒8、流小氓9、骑马的跳蚤10、陷└阱女┘王11、天生王者风采12、一路秒杀13、我头上…
    2023-08-22 阅读(612)