当前位置:首页 > 知识学习 > 详情

教师资格证申请认定时间:教师资格证申请认定时间一年几次

2023-07-17 14:04:01 阅读(85) 娱乐资讯网

小伙伴们~

2022年春季教师资格认定工作马上要开始啦!

如何申请?什么时间申请?

赶紧来看看~

受理对象

1. 拥护党的基本路线,全面贯彻党的教育方针,自觉遵守《教师法》等法律法规,遵守教师职业道德,热爱教育事业,热爱学生,为人师表,且未达到国家法定退休年龄的中国公民。

2. 申请认定教师资格者(以下简称“申请人”)户籍所在地、居住地(须持有当地居住证且在有效期内)或就读学校所在地(仅限应届毕业生、全日制专升本学生及在读研究生)应在长沙市行政区域内(含长沙县、望城区、浏阳市、宁乡市)。

3. 申请人达到取得《教师法》《教师资格条例》等法律法规规定的相应层次教师资格的条件。

4. 长沙市教育局仅受理高级中学教师资格、中等职业学校教师资格、中等职业学校实习指导教师资格。

如需申请幼儿园教师资格、小学教师资格、初级中学教师资格,请到户籍所在地、居住地或就读学校所在地的区县(市)教育局咨询、申请,具体要求以区县(市)教育局的通告为准。

申请步骤

办理教师资格认定申请分四个阶段。

(一)网上申报阶段(6月10日-6月23日)

1. 申请人须在本公告规定的时间内登陆中国教师资格网(http://www.jszg.edu.cn,以下简称网报系统),从“教师资格认定申请人网报入口”进行申报,根据系统提示如实完整填写报名信息并上传近期免冠一寸电子照片(格式:JPG/JPEG,彩色白底,不大于190K;通讯地址、电话号码请务必详细准确,认定申请表、教师资格证书将通过邮寄送达,并由本人签收。认定申请表需放入申请人档案中,请申请人妥善保管)。

2. 申请人应按照教师资格认定的相应学历要求,确定申请的教师资格种类。参加中小学教师资格考试合格的申请人确定任教学科须与报考专业相同;取得《师范生教师职业能力证书》的教育类研究生和公费师范生确定任教学科须与《师范生教师职业能力证书》上的专业相同;2015年12月31日前入学的全日制普通高校师范类专业毕业生,现从事中小学教师教育工作且从未申请过教师资格的人员,可以在凭相关材料(详见注意事项)申请认定与所学专业一致或相近学科的教师资格。2023年1月1日起,该类人员申请认定中小学教师资格须参加国家中小学教师资格考试。

3. 网上申报时,仍须选择现场确认点。申请人应根据户籍、居住地或就读学校地址选择所在区县(市)为现场确认点。

(二)政策咨询、体检阶段(6月10日-6月26日)

1. 政策咨询。申请人如有政策疑问,可至相应的教师资格认定机构(与网上申报时所选择的教师资格认定现场确认点一致,下同)现场咨询或电话咨询(咨询电话见附件1),确定本人是否符合申请条件。

2. 体检。申请人应在完成中国教师资格网报名后于6月26日前(含26日)到长沙市教育局指定的医院进行体检。长沙县、望城区、浏阳市、宁乡市的申请人,可以在当地指定的医院体检,也可在城区指定的医院体检。体检结果,由医院送达教育行政部门,不需本人领取。

(三)网络办理提交资料阶段(6月29日-7月8日)

1. 申请人须在6月29日-7月8日登录长沙市一网通办平台(

http://zwfw-new.hunan.gov.cn/csywtbyhsjweb/cszwdt/pages/smart/implement.html),选择相应的区县(市)为办理地点(与网上申报时选择的现场确认点一致),然后按照系统提示要求通过实名认证并提交材料,如申请材料不符合要求,工作人员将发起补正程序,申请人应在规定时间内重新补齐材料,请申请人在一网通办平台上关注相关办理进度。系统提示申请完成后,即完成了原“现场确认”工作,不需要再到教育行政部门窗口申请。

2. 申请人如在网上办理确实无法完成,可于7月8日下午5:00前前往相应的现场确认点进行现场资料提交办理。

(四)专家网上审查、颁发证书阶段(7月11日-7月22日)

1. 长沙市教育局教师资格专家审查委员会对申请人的材料进行网上审查,并作出是否通过的结论。

2. 申请人可通过一网通办平台查询认定结果,在所有申请人均认定完成后,将通过长沙教育信息网(网址http://jyj.changsha.gov.cn/)进行公示。申请人关注长沙教育信息网“政府信息公开”栏或登录一网通办平台即可查看自己的申请办理情况,我局将不再通过其它途径进行告知或通知。

3. 长沙市教育局为符合认定条件的申请人制作教师资格证书,并与申请书一同邮寄(EMS)送达,请确保网上申请时填写的地址和联系方式真实有效。证书和申请书须申请人本人签收(EMS需本人接收电话才会送达,请申请人在相应时间段注意接听陌生电话,以免延误错失)。

4. 未在长沙市一网通办平台上传毕业证的应届毕业生需于7月28日下午5:00之前持毕业证原件至长沙市政务服务中心(长沙市岳麓区金星北路一段20号)领取教师资格证及认定申请表。过期视为未取得毕业证,将取消其认定的教师资格证书。

注意事项

一、请申请人在中国教师资格网报名时妥善保管个人密码及报名号,以便查询个人信息及修改信息(网报结束后个人信息将无法修改)。请申请人注意:个人信息填写完毕后,须点击“提交”,系统将提示“注册成功”,注册完毕。

二、申请人如有政策疑问可至现场确认点咨询(也可电话咨询),确定本人符合申请条件。

三、申请人请到教师资格认定机构指定的县级以上医院进行体检,在指定时间段内体检的无需领取体检结果,如需体检结果带回的请自行联系医院。

四、申请人如不了解一网通办平台操作的请查看《长沙市政务服务网教师资格认定操作指南》,确实无法完成办理的请到现场确认点提交相关材料。

五、资格证领取时间及地点:高中段教师资格证在市教育局认定公示发布3天后,如无异议,将直接通过EMS邮寄送达申请人。请申请人在申请表上务必填写详细收件地址和联系电话,邮件必须本人签收,接收邮件期间请不要随意变更电话号码,保持联系电话畅通,注意接收陌生来电,以免因联系不到本人而造成邮件投递延误。未在长沙市一网通办平台上传毕业证的应届毕业生需于7月28日之前持毕业证原件至长沙市政务服务中心(长沙市岳麓区金星北路一段20号)领取教师资格证及认定申请表。过期视为未取得毕业证,将取消其认定的教师资格证书。

六、申请人须在规定时间内严格按照通告提供的网址(http://zwfw-new.hunan.gov.cn/portal/one-thing)登录长沙市一网通办平台,切勿自作主张,擅自登录其他网址。先点击“我要办理教师资格证”(可搜索“教师资格”),再选择相应的区县(市)为办理地点(与网上申报时选择的现场确认点一致),然后按照系统提示要求通过实名认证并提交材料。教育部门认定通过后,会通过EMS邮寄到申请人指定地址,须本人查收。

七、符合认定条件的港澳台居民可在居住地、教师资格考试所在地申请认定中小学教师资格(须提交由香港特别行政区、澳门特别行政区和台湾地区有关部门开具的无犯罪记录证明原件。港澳台居民不能在一网通办平台提交资料,需前往长沙市政务服务中心226办公室提交相关资料进行现场认定。);已受聘于我省各级教育行政部门核准举办的特殊教育学校盲聋哑学生教学辅导工作岗位人员或特殊教育专业毕业人员,具备中小学教师资格考试合格证,持有《中华人民共和国残疾人证》且核定的残疾种类为视力残疾、听力残疾(含听力合并言语残疾)、言语残疾之一,可以申请认定相应教师资格。

八、本通告仅涉及教师资格认定事项,与教师资格考试为不同的两件事,具体区别请自行上网搜索。

九、请申请人在网速良好的电脑上用Google浏览器登录一网通办平台,以免难以登录或卡滞。

十、请申请人严格按照系统要求上传资料,不得随意拍照,擅自修改,将不符合要求、不清晰的资料上传(中国教师资格网上传的照片务必为白底证件照)。如资料不符合要求,请申请人务必按要求在规定时间内完成补齐补正,否则将不再受理。

十一、学历证书为毕业证书,请勿上传学位证书,高中段仅需上传本科及其以上毕业证一本即可,不要上传多本毕业证书。

十二、户口簿、居住证、在读学籍证明仅需提交一项符合在长沙认定资格的资料即可,工作岗位教师资格网及一网通办平台上的受理点选择务必与认定资料上的所属区县(市)相同,否则系统将无法受理。

十三、符合条件的2015年12月31日之前入学的全日制往届师范教育类专业毕业的申请人需于7月8日前将如下相关认定材料提交至长沙市政务服务中心226办公室,由相关工作人员进行审核。

1.相应学历层次的师范教育专业课程和教育实习成绩复印件。

2.就读学校培养师范生的资质证明(即入学当年省教育厅发布的招生专业目录文件,《目录》师范标识栏内“S”指师范类专业,“J”指师范和非师范兼招专业)、毕业生名册、当年入学的录取名册。

3.工作单位出具的从业证明等相关材料。

以下是小编为您整理好的各种清单和表格:

长沙市高中段教师资格认定现场确认点信息表

教师资格证申请认定时间(教师资格证申请认定时间一年几次)-娱乐资讯网教师资格证申请认定时间(教师资格证申请认定时间一年几次)-娱乐资讯网

长沙市2022年春季高中段教师资格认定体检指定医院

教师资格证申请认定时间(教师资格证申请认定时间一年几次)-娱乐资讯网教师资格证申请认定时间(教师资格证申请认定时间一年几次)-娱乐资讯网

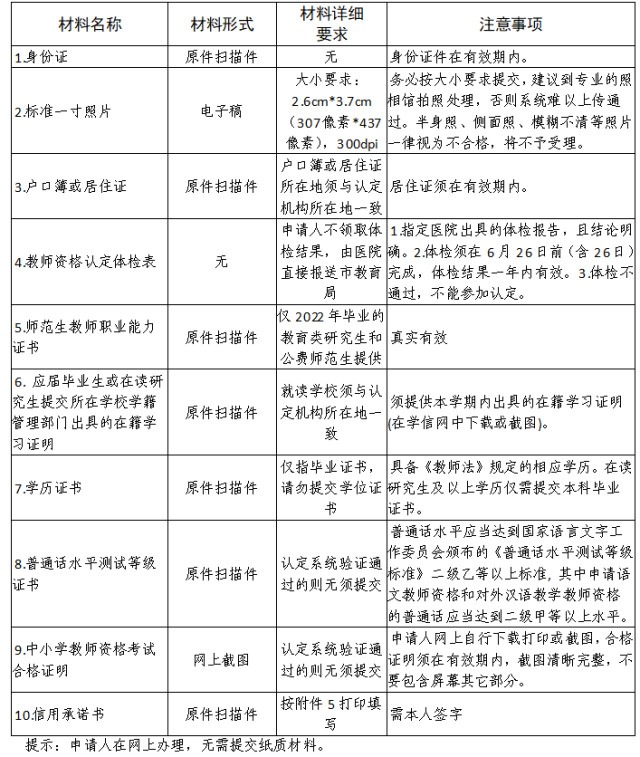
长沙市2022年春季高中段教师资格认定申请材料清单

教师资格证申请认定时间(教师资格证申请认定时间一年几次)-娱乐资讯网

[责编:姚茜琼]

[来源:长沙教育]

上一篇:dnf谜之宝藏礼li盒详情

下一篇:2021最zui强大脑游戏大全

推荐阅读:

  • 腐乳哪na个牌子好吃:红豆腐乳哪个牌子好吃

    腐乳哪na个牌子好吃:红豆腐乳哪个牌子好吃

    闻名中国的四大da腐乳,口感细腻,色香味俱全,王致zhi和都排不上号说到腐乳,大家肯定都不会陌生,这是一种古老又美味的美食,流liu传至今已经有上千年的历史了。不管是shi南方还是北方,对dui腐乳都喜爱至极。腐乳…
    2023-07-17 阅读(73)
  • 魔兽争霸3新手怎么玩-新手完美开局分享

    魔兽争霸3新手怎么玩-新手完美开局分享

    作为一款经典的即时战略游戏,《魔兽争霸3》吸引了无数玩家的关注。但对于新手来说,游戏中的各种机制和策略可能会让人感到困惑。下面,我们就来分享一些新手如何玩《魔兽争霸3》以及如何开局的技巧。一、了解游戏基…
    2023-07-17 阅读(69)
  • 邮政快递人工客服电话-邮政快递人工客服电话24小时

    邮政快递人工客服电话-邮政快递人工客服电话24小时

    每经编辑:毕陆名10月25日,中国邮政储蓄银行官网发布关于中国邮政储蓄银行白金信用卡权益规则调整的公告。全文如下:由于业务调整,我行将于2021年11月1日起更新白金信用卡部分权益使用规则,具体内容如下:1、鼎致…
    2023-07-17 阅读(51)
  • dnf虚无之境通关攻略

    dnf虚无之境通关攻略

    《DNF》虚无之境是一项高难度的挑战,需要玩家们拥有足够的实力和技巧才能够通关。以下是一些通关攻略,帮助玩家们在虚无之境中取得胜利。一、准备工作1.选择合适的职业在虚无之境中,不同职业的优势和劣势都会被放…
    2023-07-17 阅读(60)
  • 顶级小说网-全网最大小说网

    顶级小说网-全网最大小说网

    全勤比较高的小说网站有哪些?纵横中文网。磨铁中文网点评:磨铁中文网集合了国内顶级作家,最精致的产品与界面。17K点评:国内领先的综合小说门户网站,是原创小说潮流的风向标,百度原创小说搜索排名第一华语小说版…
    2023-07-17 阅读(54)